Inspirasi 38+ Flowchart Volume KubusDan Volume Bola, Volume Pondasi
April 15, 2020
0
Comments
Poin pembahasan Inspirasi 38+ Flowchart Volume KubusDan Volume Bola, Volume Pondasi adalah :
Inspirasi 38+ Flowchart Volume KubusDan Volume Bola, Volume Pondasi memiliki karakteristik menarik sampai kelihatan elegan dan modern akan kita berikan buat kamu secara free rancangan volume pondasi kalian bisa tercipta dengan cepat. Model menarik dapat kalian buat kalau kita pintar dalam membuat kreativitas yang berkaitan dengan desain baik itu penataan segi model. Oleh dari itu diharap desain volume pondasi yang akan kita bagikan berikut ini dapat memberikan tambahan ide untuk membuat volume pondasi serta bisa memperingan kamu dalam membangun volume pondasi impian kamu.

Contoh Flowchart Untuk Menghitung Volume Balok Contoh Sumber contohasimilasi.blogspot.com

flowchart menghitung volume bola efilistianidewi Sumber efilistianidewi.wordpress.com

Arlhos Strife Flowchart Mencari Volume Dan Luas Permukaan Sumber arlhosstrife.blogspot.com

Welcome To My Blog Menghitung volume dan luas permukaan Sumber lazuardiimania.blogspot.com

Contoh Flowchart Untuk Menghitung Volume Balok Contoh Sumber contohasimilasi.blogspot.com

Alpro Flowchart Program Menghitung Luas Lingkaran Sumber icenugraha.wordpress.com

Flowchart Volume Bola singgihsap Sumber singgihss.wordpress.com

THE EMIRATES Mencari volume bola Sumber donnyrvp.blogspot.com

Flowchart Volume Bola Sumber fadmala014.blogspot.com

Gambar Struktur Algoritma Berurutan Ketentuan Flowchart Sumber rebanas.com

Welcome To My Blog Menghitung volume dan luas permukaan Sumber lazuardiimania.blogspot.com

Makalah Algoritma dan Pemrograman Sumber www.slideshare.net

Maret 2020 andinaakase Laman 2 Sumber andinaakase.wordpress.com

Contoh Flowchart Volume Bola Women s Day Sumber womensday17.blogspot.com

Gambar Luas Lingkaran Simbol Flowchart Biasanya Dipakai Sumber rebanas.com

Muda Penuh Karya Tua Bahagia Mati Menuju Surga Sumber diksikalis.blogspot.com

flowchart Flowchart Algoritma pemrograman Raptor Page 4 Sumber raptorflowchart.wordpress.com

Tugas Kuliah Algoritma Pemrograman wahyueutomo Sumber wahyueutomo.wordpress.com

Bahasa C Program Menghitung Luas Bangun 2D 3D Ilmu Sumber bukupanduansite.wordpress.com

Gambar 10 Cara mencari volume kubus jika diketahui luas Sumber gambar10.blogspot.com

Contoh Soal Volume Gabungan Kubus Dan Balok Sumber bukukerjasiswapintar.blogspot.com

REVIEW Buatlah Flowchart program untuk menampilkan Sumber slideplayer.info

Gambar 10 Cara mencari volume kubus jika diketahui luas Sumber gambar10.blogspot.com

Gambar 10 Cara mencari volume kubus jika diketahui luas Sumber gambar10.blogspot.com

Contoh Soal Volume Gabungan Kubus Dan Balok Sumber bukukerjasiswapintar.blogspot.com

Maknik Blog Web Based Lesson Sumber mathty.blogspot.com

Pertemuan 2 Flowchart Sumber www.slideshare.net

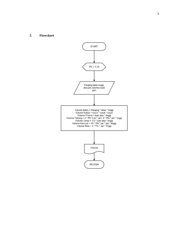
Contoh Flowchart dan Program Menghitung Luas dan Volume Sumber www.blogforlearning.com

Rumus Luas Persegi Jajar Genjang Segitiga Lingkaran dan Sumber www.biomagz.com

Contoh Flowchart dan Program Menghitung Luas dan Volume Sumber www.blogforlearning.com

Rumus Bangun Ruang Dimensi 3 Sumber united-universal.blogspot.com

Rumus Matematika Bangun Ruang Belajar Matematika Online Sumber soulmath4u.blogspot.com

Juli 2020 Juragan Les Sumber www.juraganles.com

Smpn 1 Bolo Sumber ensiklopediilmupopuler613.blogspot.com

Rumus Volume Bola dan Luas Permukaan Bola Beserta Sumber www.masterpendidikan.com
algoritma dan flowchart menghitung volume bola, buatlah algoritma dan flowchart menghitung volume tabung, buatlah flowchart menghitung volume bola, buatlah algoritma menghitung volume kubus, pseudocode volume bola, buatlah flowchart algoritma untuk penyelesaian menghitung volume kubus, flowchart volume kerucut, buatlah flowchart algoritma untuk penyelesaian masalah menghitung volume kubus,
Inspirasi 38+ Flowchart Volume KubusDan Volume Bola, Volume Pondasi memiliki karakteristik menarik sampai kelihatan elegan dan modern akan kita berikan buat kamu secara free rancangan volume pondasi kalian bisa tercipta dengan cepat. Model menarik dapat kalian buat kalau kita pintar dalam membuat kreativitas yang berkaitan dengan desain baik itu penataan segi model. Oleh dari itu diharap desain volume pondasi yang akan kita bagikan berikut ini dapat memberikan tambahan ide untuk membuat volume pondasi serta bisa memperingan kamu dalam membangun volume pondasi impian kamu.

Contoh Flowchart Untuk Menghitung Volume Balok Contoh Sumber contohasimilasi.blogspot.com

flowchart menghitung volume bola efilistianidewi Sumber efilistianidewi.wordpress.com
Arlhos Strife Flowchart Mencari Volume Dan Luas Permukaan Sumber arlhosstrife.blogspot.com

Welcome To My Blog Menghitung volume dan luas permukaan Sumber lazuardiimania.blogspot.com

Contoh Flowchart Untuk Menghitung Volume Balok Contoh Sumber contohasimilasi.blogspot.com

Alpro Flowchart Program Menghitung Luas Lingkaran Sumber icenugraha.wordpress.com

Flowchart Volume Bola singgihsap Sumber singgihss.wordpress.com
THE EMIRATES Mencari volume bola Sumber donnyrvp.blogspot.com

Flowchart Volume Bola Sumber fadmala014.blogspot.com

Gambar Struktur Algoritma Berurutan Ketentuan Flowchart Sumber rebanas.com

Welcome To My Blog Menghitung volume dan luas permukaan Sumber lazuardiimania.blogspot.com

Makalah Algoritma dan Pemrograman Sumber www.slideshare.net

Maret 2020 andinaakase Laman 2 Sumber andinaakase.wordpress.com

Contoh Flowchart Volume Bola Women s Day Sumber womensday17.blogspot.com

Gambar Luas Lingkaran Simbol Flowchart Biasanya Dipakai Sumber rebanas.com
Muda Penuh Karya Tua Bahagia Mati Menuju Surga Sumber diksikalis.blogspot.com

flowchart Flowchart Algoritma pemrograman Raptor Page 4 Sumber raptorflowchart.wordpress.com

Tugas Kuliah Algoritma Pemrograman wahyueutomo Sumber wahyueutomo.wordpress.com

Bahasa C Program Menghitung Luas Bangun 2D 3D Ilmu Sumber bukupanduansite.wordpress.com
Gambar 10 Cara mencari volume kubus jika diketahui luas Sumber gambar10.blogspot.com

Contoh Soal Volume Gabungan Kubus Dan Balok Sumber bukukerjasiswapintar.blogspot.com
REVIEW Buatlah Flowchart program untuk menampilkan Sumber slideplayer.info

Gambar 10 Cara mencari volume kubus jika diketahui luas Sumber gambar10.blogspot.com
Gambar 10 Cara mencari volume kubus jika diketahui luas Sumber gambar10.blogspot.com

Contoh Soal Volume Gabungan Kubus Dan Balok Sumber bukukerjasiswapintar.blogspot.com
Maknik Blog Web Based Lesson Sumber mathty.blogspot.com

Pertemuan 2 Flowchart Sumber www.slideshare.net

Contoh Flowchart dan Program Menghitung Luas dan Volume Sumber www.blogforlearning.com

Rumus Luas Persegi Jajar Genjang Segitiga Lingkaran dan Sumber www.biomagz.com

Contoh Flowchart dan Program Menghitung Luas dan Volume Sumber www.blogforlearning.com
Rumus Bangun Ruang Dimensi 3 Sumber united-universal.blogspot.com

Rumus Matematika Bangun Ruang Belajar Matematika Online Sumber soulmath4u.blogspot.com

Juli 2020 Juragan Les Sumber www.juraganles.com
Smpn 1 Bolo Sumber ensiklopediilmupopuler613.blogspot.com
Rumus Volume Bola dan Luas Permukaan Bola Beserta Sumber www.masterpendidikan.com
0 Komentar